This thread has been locked.

If you have a related question, please click the "Ask a related question" button in the top right corner. The newly created question will be automatically linked to this question.

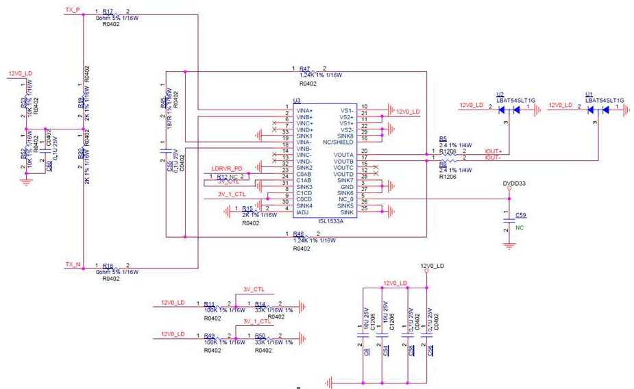
THS6212: B2B Check

Part Number: THS6212

Dear E2E member,

Our customer use ISL1533A solution, and THS6212 is P2P solution.

Does THS6212 can replace ISL1533A directly? Is it B2B solution?

Which protection component sould we add in output differential?

Thanks!

  • Hi Julian,

    Comparing their pin configurations, it appears that ISL1533AIRZ Has active signals where THS6212 has No Connect pins. This is generally not allowed unless you are somehow able to float them. They are sometimes used for testing programs and are connected to nodes on the die.

    Best regards,

    Sean