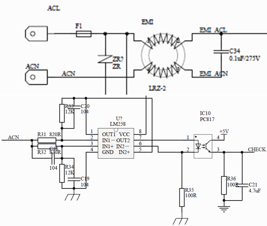
Part Number: LM258
Hi team,
I have a issue about LM258 from my customer, the output deviation becomes very large when in mass production (for prototype, fine), do you have some comments?
* it's a differential amp to detect the working state of compressor on AC line as below, and you can also find the attached Tina file.
