Other Parts Discussed in Thread: LM324
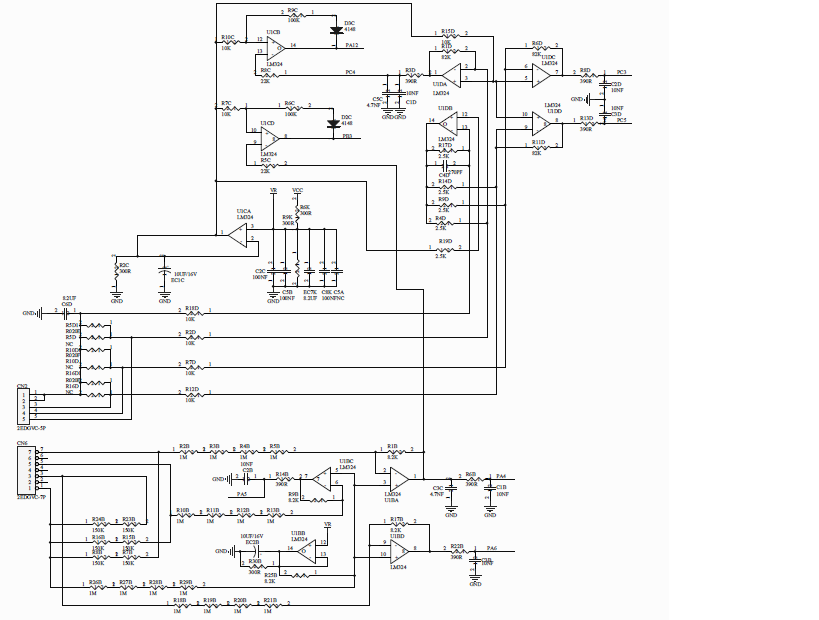
The circuit diagram is as follows. The problem of U1D is that the three channels, U1DA, U1DC and U1DD, have consistent input signals but inconsistent output signals.Do you have any Suggestions?
This thread has been locked.
If you have a related question, please click the "Ask a related question" button in the top right corner. The newly created question will be automatically linked to this question.
Hi,
maybe the LMV324 is more vulnerable to high load capacitances? U1CA sees 10µF at its output? That's quite a lot and can erode the phase margin:
Your supply voltage is 3.3V?
Kai