Other Parts Discussed in Thread: OPA192
Hi
Our customer is using our INA180 as current sense at server PSU. The common mode voltage is 12V. Power supply is 16V-GND;So far we found the static and dynamic issue at test:
1. Static error: The INA180 output will go to MCU A/D port;
Kelvin type layout:
But we found the static output is below:
There is a little bit tolerance between I_share INA180A4(real value) and I_share Spec(ideal value). I just recommended our customer Calibrate and correct by using the software. Do you have any suggestion about the error?
2. Dynamic output:
This server PSU output needs support high frequency load transient: 3A-111A at 10kHz
The test result is below: CH4: Output current(3A-111A); CH1: INA180A4 output C422 = 100Pf, C423 = C421 = 1000pf
So here you can see the amplifier output will go to unstable oscillation. Do you have any suggestion about this unstable situation?
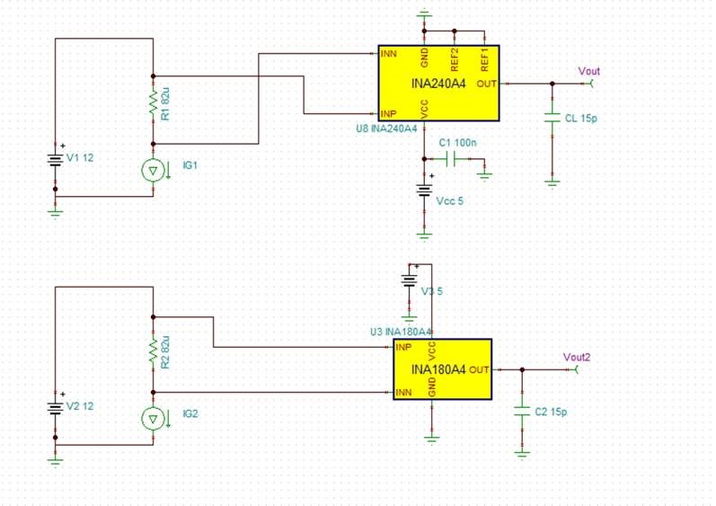
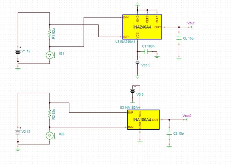
I also did some simulation about out part at this load transient condition: 3A-111A 10KHz:
I didn't find any unstable issue here. So I can't understand what can lead our part to this issue. The input common mode cap and differential mode capacitor?
Any feedback are appreciated. Very urgent case.
Thanks
-Pengfei








