Hi Sir,
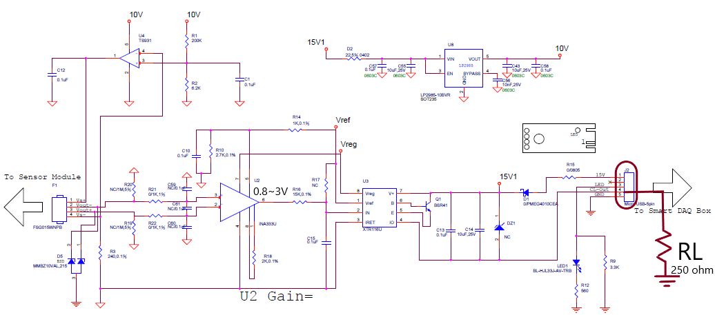
Pls reference below circuit, this circuit is work normally and the output voltage (VRL)= 5V (20mA*250ohm). If I swinging the Micro-USB cable, the voltage will increase to 7V and will latch till re-plugin this cable.
I think it may over current protect but don't know how to happen. I also confirm the supply voltage is above 7.5V, you can reference waveform. Could you tall me how to resolve?
thanks~
Regards,
Driscoll


