Other Parts Discussed in Thread: LM339
Hi,
I'm trying to build a bldc controler able to drive a 15kW motor...
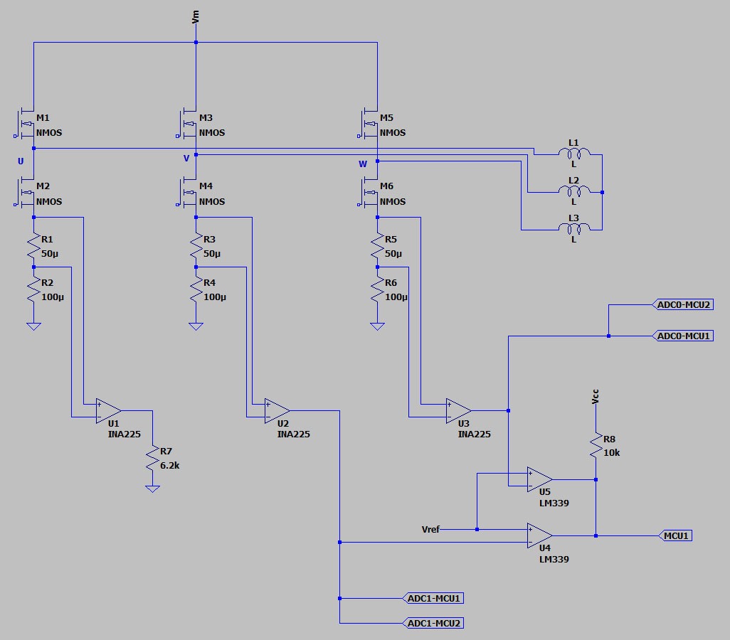
I have trouble to get a coherant measure of current in each phase... I fact i am developping the controller board using a pre-existing powerboard to speed-up the task. But this power board has only shunt resistors on each phase but no common shunt... and it is realy low resistors (i mean pcb trace) about 50 micro-ohms...
I'm trying to get the rotor position using the inductance variation method, shortly I drive High to phase and the third is driven low and then reverse the phases...
Here you can find some pictures of waveform :
First pulse U and V are pushed to 30V and W is driven to 0V then in the secon pulse W is driver high end U and V are diven low...
The current is taken from the shunt resistor to an INA225 with G=100 and a ref voltage around 0.5V.
Currents : Yellow = phase U, blue = phase V and pink = phase W...
Is someone can explain me why in the first pulse I catch a current in every shunt ? I mean why the yelow one is following the other ones ??
Mosfet is off and I've done many simulations and I can't understand why the op amp amplify this ghost current...
Here is a schematic of one simulation with layout resistance of the bridge
I can' t explain what I see on the scope...
I'm pretty sure this current does not exist !










