Hello,
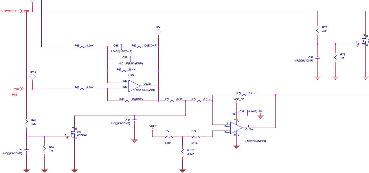
I am new to analog electronics,i am confused that which opamp configuration is used in shown image,
Kind regards,
Mit shah
This thread has been locked.
If you have a related question, please click the "Ask a related question" button in the top right corner. The newly created question will be automatically linked to this question.
Hello,
I am new to analog electronics,i am confused that which opamp configuration is used in shown image,
Kind regards,
Mit shah