This thread has been locked.

If you have a related question, please click the "Ask a related question" button in the top right corner. The newly created question will be automatically linked to this question.

TLV2171: why is there a large input current of AMP without power supply

Part Number: TLV2171
Other Parts Discussed in Thread: LM358, OPA2171, INA180

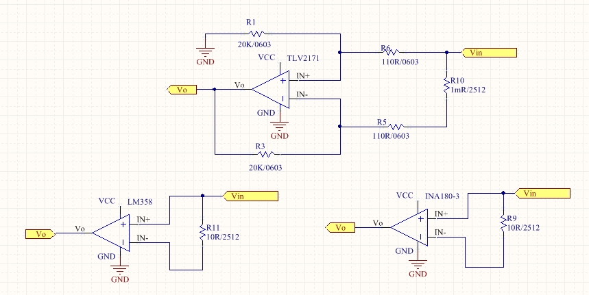
My customer wants to use amps for high side current sensing in the battery application. Their challenge is that when the battery goes into sleep mode, there will be undesirable current going to amps, which will cause energy loss. So they conducted the below tests for the input current of different amps when there is no power supply. 

Test condition: Vcc floar, Vin=8.4V

Test results:

         TLV2171:VCC=3.13V  Vo=1.3V  Iin=3.9mA

        LM358:VCC=6.6V    Vo=6.6V  Iin=21.7mA

        IN180:VCC=50mV  Vo=0V     Iin=32uA

The question is that how to explain such a high input current for TLV2171 and LM358, same as OPA2171.  And is there any suggestion on how to reduce this current? They wonder whether choosing a amp with higher input resistor will help, but the input resistor of TLV2171 is already 100M ohm.