This thread has been locked.

If you have a related question, please click the "Ask a related question" button in the top right corner. The newly created question will be automatically linked to this question.

XTR110: XTR realize +/-200 mA application consult

Part Number: XTR110
Other Parts Discussed in Thread: LM324

Hi team,

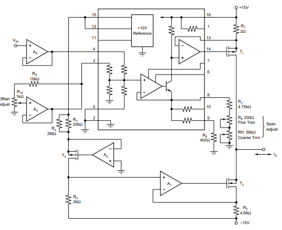
   I want to use XTR110 realize +/-200 mA AO circuit, I have seen a circuit in the DS fig.8. But I am clear about how VIN can control T2 on/off? Could you share me the principle? Thank you for your help here.

  • Hi Lin,

    T2 is permanently on and sinks 10V / 19k8 x 2k / 4R99 = 202.4mA all the time.

    Kai
  • Hi Lin,

    Kai is correct. A2 creates a reference current of approximately 0.5mA (10V divided by the parallel combination of 2M ohms and 20k ohms).

    This current flows through the 2k ohm resistor, which results in a voltage that always tracks the negative supply (1V above the negative supply).

    A1 converts this back to a current which always sinks approximately 200mA. 

    See the TINA simulation below. I used LM324 as shown in figure 8 of the datasheet:

    -Tamara Alani