Hi
OPA4171AIDR is used in customer.
below is the circuit, it is used for voltage sampling.
their end customer want to know what's the max output offset after long term working (aging)?
thanks.
This thread has been locked.
If you have a related question, please click the "Ask a related question" button in the top right corner. The newly created question will be automatically linked to this question.
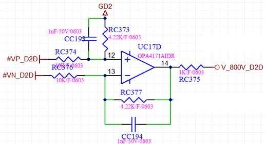
Hi
OPA4171AIDR is used in customer.
below is the circuit, it is used for voltage sampling.
their end customer want to know what's the max output offset after long term working (aging)?
thanks.
Hi Max,
I recommend reading "IC long-term stability: The only constant is change" blog for an explanation on the expected change in specifications over time.
Thank you,
Tim Claycomb