Other Parts Discussed in Thread: TINA-TI
Hi!
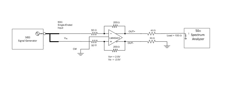
I have a question about LMH5401. What happens with Common Mode Rejaction Rate if i use only one output of LMH5401 (single-ended output: Out+ alone and Out- alone) and differential inputs as on scheme 1? Will it be the same or smaller?
Scheme 1
Thank you!




