Hi!
I have redesigned my transistor tester but while this project right now just is paper project I wish for someone to tell me if it is worth building or not.
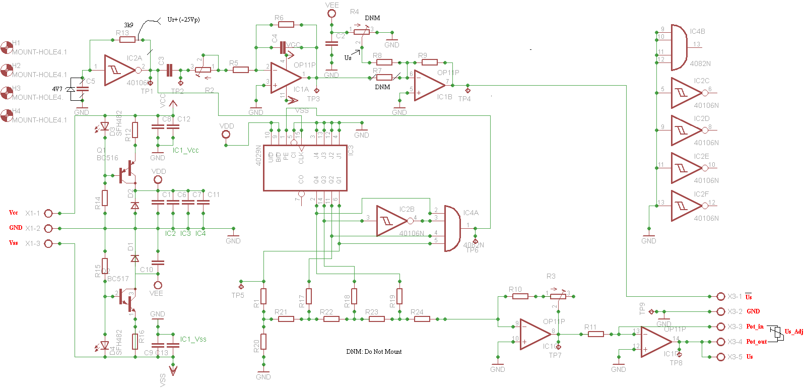
One thing I like is that a non-filtered rectified transformer voltage constitutes Ur which means that high output currents and/or voltage is easy to achieve without complications such as OP oscillations.
Best regards, Roger
