Part Number: OPA656
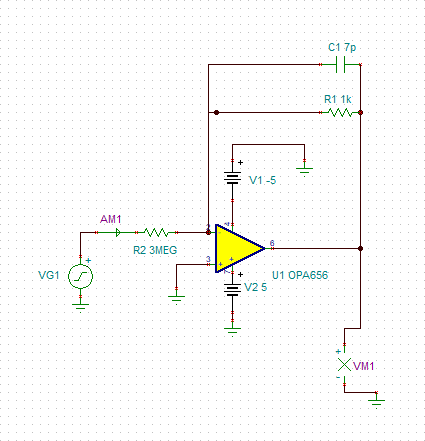
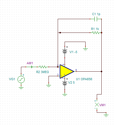
Hello everyone .I design a transipendance circuit to convert 0-5mA current into 0-5V voltage with OPA656. The signal frequency is about 10KHZ. The feedback resistor is 1KΩ. I try to use a 1pF and 7pF capacitance as the feedback capacitance respectively , but the effect is not good, there is signal attenuation .The simulation results by Tina are as follows. So what value of the feedback capacitor shouldbe selected?








