Hi,
I am trying to implement this amplifier to detect a low current 1/100 V in a circuit.
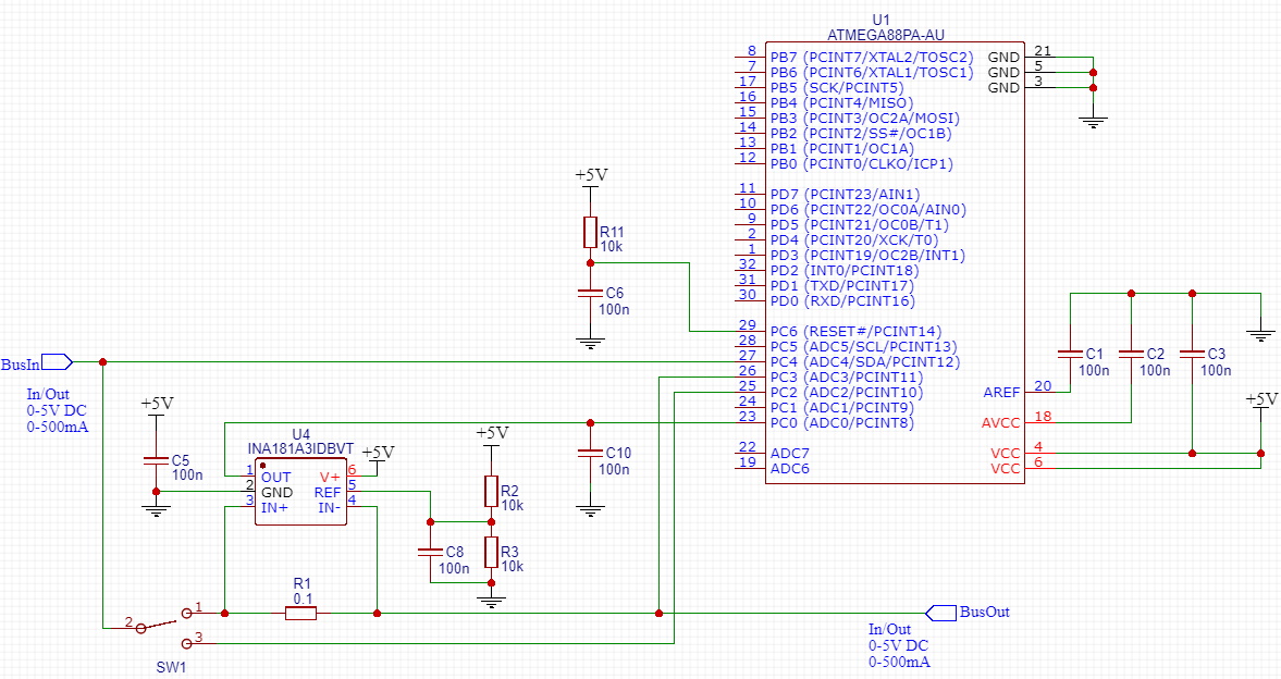
I want to detect a variable DC (0 to 5V) from 1mA to 200mA and also direction on a line with up to 1A (everything over 200mA is not relevant).
So I power it with 5V and the reference is VCC/2 (2x10k resistors). The shunt resistor is 0.1.
Now, since the circuit can be disconnected, the In+ is "floating" (just connected to the shunt) and In- has just a pull-up of 50k. So, no current is detected.
It works, but can't understand why it become so hot just after a few seconds. I was thinking that it would be able to detect also a 0mA current.
Maybe I selected the wrong amplifier, but was sure it should work.
Thanks, Adriano
Edit: added circuit (ATMEGA88 has a pullup of 50k):
