Other Parts Discussed in Thread: LM340, LM393, MSP430F5529
Hello,
I'm developing a portable audio speaker and I want to use the TPA3221,but at this time, I can't make it work.
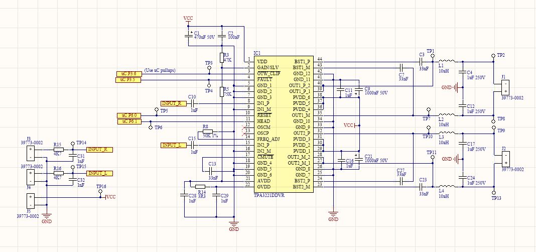
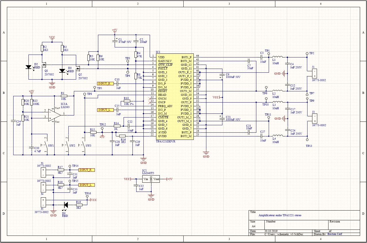
I designed a test board and this is what I noticed in my tests :
- Nothing on the outputs, little crackling when a speaker is connected
- When the reset is low, otw_clip and fault are off (5V by pull-up)
- When I put reset to high state, fault led goes on
- Current consumption never above 100mA
- The 5V internal LDO stays at around 4V with peaks to 4.5V but it never reaches 5V.
I tried to use an external supply (basic LM340T5) to power the VDD, AVDD and GVDD instead of the internal LDO, but nothing changed.
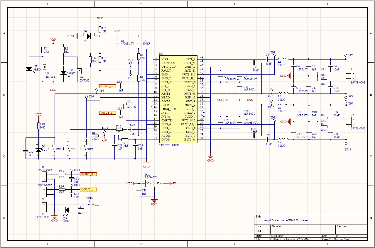
So, I decided to replace the TPA3221 IC. Here is the result :
- Nothing on outputs
- Fault LED always on, even if the reset is low
- Current consumption around 250mA (strange thing... )
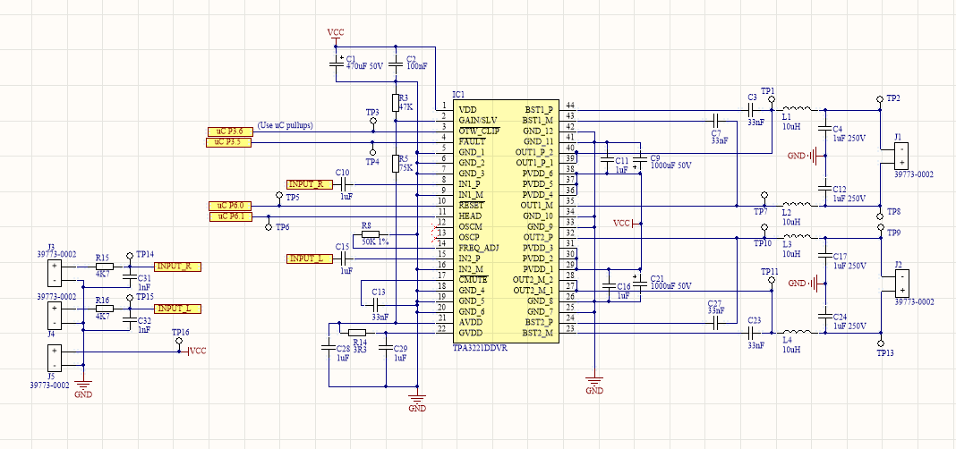
This is my current schematic :
Do you think my board has damaged the TPA3221 ?
Inductors are SRN1060-100M from Bourns.
C9, C21, C4, C12, C17 and C24 are the same as on the EVM board (PHE426HB7100JR06 and EEU-FC1H102).
I can send you the schematic and the PCB in altium format if you prefer.
I have an other question about the filters behind the TPA3221. What are the filters formed by C5, C6, C13, C14, R4 and R6 for ? I only see them in the datasheet but nobody uses it.
Thank you in advance for you help and sorry for my english :-)
Best regards,
Bastian Cerf
