Hello,
I'm trying to simulate this circuit because it has a transformer in it:
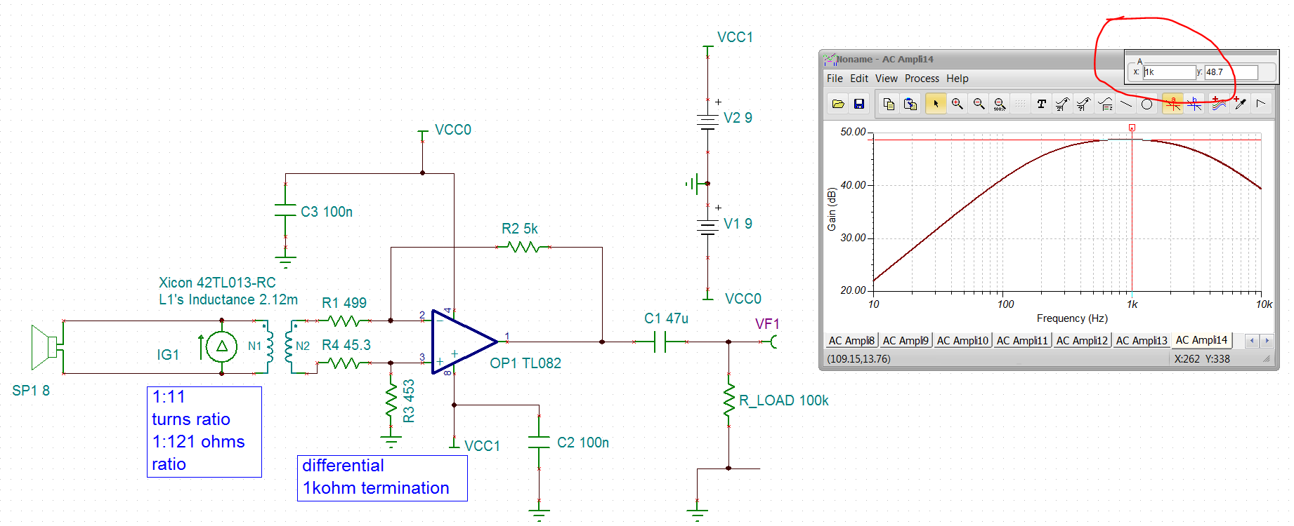
And here's my simulation in TINA TI:
But when I try an initial ERC analysis I get the following warnings:
- Pin Prim1 of Ideal Transformer TR1 is floating (This node will be grounded)
- Pin Prim1 of Ideal Transformer TR1 is floating (This node will be grounded): Pin 2 of Loud-speaker SP1 is floating (This node will be grounded)
- Pin Prem2 of Ideal Transformer TR1 is floating
- Pin Prem2 of Ideal Transformer TR1 is floating: Pin 1 of Loud-speaker SP1 is floating
Since I'm new to this I don't understand what's wrong with this. Can you please help me out here?
Here's the .TSC file if you want to play with it.
The goal of the simulation is to learn to use transformers and also to see what would be the gain in a frequency range 50Hz - 15kHz.
Thank you.
