This thread has been locked.

If you have a related question, please click the "Ask a related question" button in the top right corner. The newly created question will be automatically linked to this question.

PGA309: PGA309 Communication Failure at High temperature

Part Number: PGA309

Hello ,

We are using PGA309 in Wheatstone bridge based pressure sensor and already in production.we have already produced ~1000 pcs in last year.Operating temperature range of the product is  -40DegC to 125 DegC.

We are using One-Wire Interface to through PRG pin to communicate with the PGA309 or  Read and Write operation of EEPROM.

In one of the device, Communication with the device was working fine till 85C. But it started to have intermittent communication at 105C and was totally stopped communication at 125C.

It behaved similarly whether I tried reading the PGA registers or EEPROM content.

Baud rate used for the communication is 9600 , 8 bits ,Parity : none,

I am using a 5V UART-USB converter to interface between the PGA309 and PC. Part no : C232HD-EDHSP-0

Do you have any suggestions or recommendations to find the root cause. At this point my suspect is PGA309 Device it self.

thanks,

Raghavendra 

  • Hi Raghavendra,

    have you carefully read chapter 4 of the User's Guide?

    Kai

  • Hi Kai,

    Yes. I have a read sections 4.0 to 4.5 in detail.

    Communication has  worked very well so far in ~1000 pcs and in this particular device it is working fine till 85C.Problem only starts at 105C. What could go wrong at elevated temperature? Do you have any suggestions?

    thanks,

    Raghavendra

  • Hi Raghavendra,

    Are there any other components, for example, EMI/RFI or filtering on the PRG connection path or do you have an schematic or diagram of the PGA309 system? Is it possible to probe directly the PRG pin of the PGA309 with an oscilloscope when the communication issue occurs at hot temp?    

    This will allow to ensure that the device is still receiving the proper commands through the path as the issue occurs; and that there is no some intermittent connection on the PCB.

    Thank you and Regards,

    Luis

  • Hi Raghavendra,

    I have not heard from you, if you have further questions, please feel free to post.

    Thank you and Regards,

    Luis

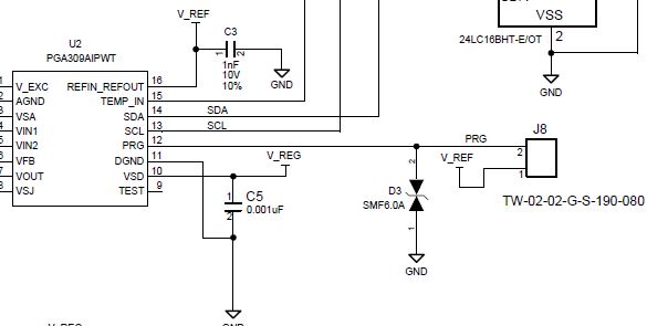
  • Hello,

    There is only one TVS diode in the path of the PRG pin. I have attached snip schematic of PRG attached.

    I did also try to reduce the baud rate to 4800 and it behaved in same fashion.

    But we tried Powering on at 125C and PGAoutput is normal after power on reset. this indicates state machine and reading from EEPROM is working internally.

    Only External communication is still not working.

    thanks,

    Raghavendra

  • Hi Raghavendra,

    please post the schematic snippet again. I didn't come through.

    To post a picture click the "Insert File" button (paper clip) in the header of input box.

    Kai

  • HI Raghavedra,

    From the schematic point of view, based on the schematic symbol, the schematic appears to show a bidirectional TVS diode (although the part number suggests the TVS diode is uni-directional).  Using a unidirectional TVS diode with a lower breakdown (or maximum breakdown voltage of 7.0V) will protect the device better.  For example, unidirectional SMF5.0A offers a lower max breakdown of 7.00 and minimum breakdown of 6.40V.  The SMF6.0 has a max breakdown of 7.37V that exceeds slightly the absolute max rating of the PGA309.

    Consider adding a 500Ohm resistor in series between the TVS diode and connector J8, this will help reducing the current into the TVS protection diode during a transient or overvoltage condition, and reduce any over-voltage seen by the PGA309.  Also, placing a parallel capacitor will help with EMI filtering protection and also help slow down any fast over voltage transient.

    One suggestion is to verify 1-wire communication placing an oscilloscope right at the PRG pin while the issue occurs at Hot temperature.  If you already have verified that there is no intermittent connection issue on the 1-wire interface at hot temperature, then it is possible that the internal ESD structure may have been damaged or degraded by an over-voltage or ESD event, manifesting the issue at hot temperature.

    Thank you and Regards,

    Luis