Other Parts Discussed in Thread: LM7705
Hello
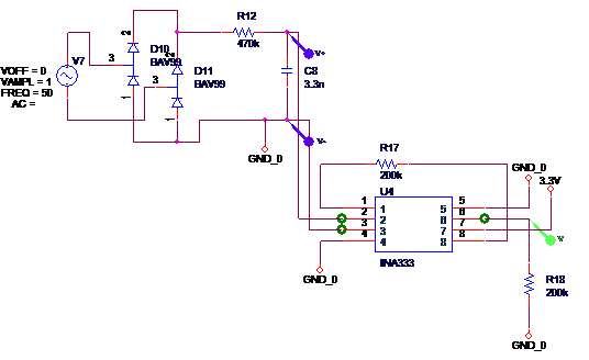
I would like to design a amplifier circuit with high common mode voltage rejection and high input impedance. I make the circuit as below and choose INA333 as the amplifier. I suppose the gain is 1+100/200=1.5
But the output signal is not I expected.
it seems the ratio is not correct. I upload the simulation files and I would like to understand why it happenedCFO.zip



