Part Number: AMC1200
Hi team,
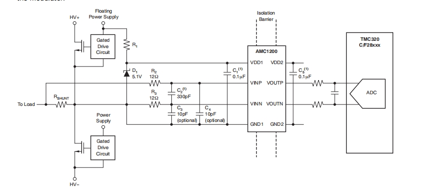
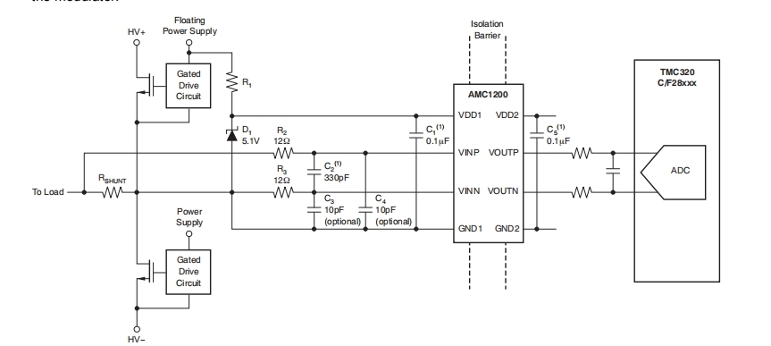
After the input filter resistors R2 and R3 of our AMC1200 are changed, the algorithm in Figure 2 will be affected. What specific requirements are there for the resistance value of R2, R3 and C2, or how is the relationship of these vaules
If R2 R3 is 10K and C2 is 100nF, how to calculate the multiple relationship?
In Figure 2, R1 is 150K, R2 is 12.2K, RIN28k, and the multiple is 0.053.
The resistance of R2 and R3 is added to the RIN resistor or ignored. The obtained multiple cannot be consistent with the original algorithm
