Other Parts Discussed in Thread: TINA-TI, TLV2374
Tool/software: TI C/C++ Compiler
Hi,
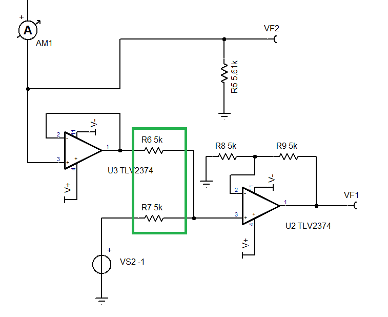
I designed a Howland current pump circuit with TLV274. 1.1V was fed to the Howland pump, then a 5.61kOhm resistor was connected to the output of the circuit to verify the output current. Theoretically, I expect to get 34.uA (1.1V/32.4k=34uA). But with my multimeter measurement, I read 9.1uA. Also I measured the voltage transient across the resistor and it was 128.643mV so I calculated the current based on the voltage transients (128.643mV/5.61kOhm=22.9uA). Hence, the theoretical and measured current was not matched with each other. Simulation result with TINA-TI was also unrelated what I expected. So, my question is that why the simulation, theoretical, and measurement results were not proved each other?
Thank you,







