This thread has been locked.

If you have a related question, please click the "Ask a related question" button in the top right corner. The newly created question will be automatically linked to this question.

OPA189: OPA189

Part Number: OPA189
Other Parts Discussed in Thread: OPA838, , LMH6629

Hi Sir/Madam,

We are planning to use this Op-Amp in one of our project, Application describes below,

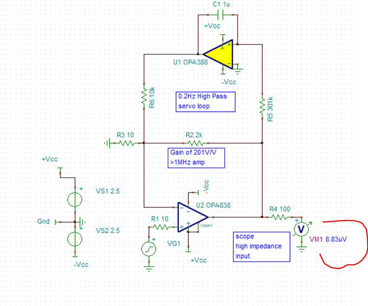
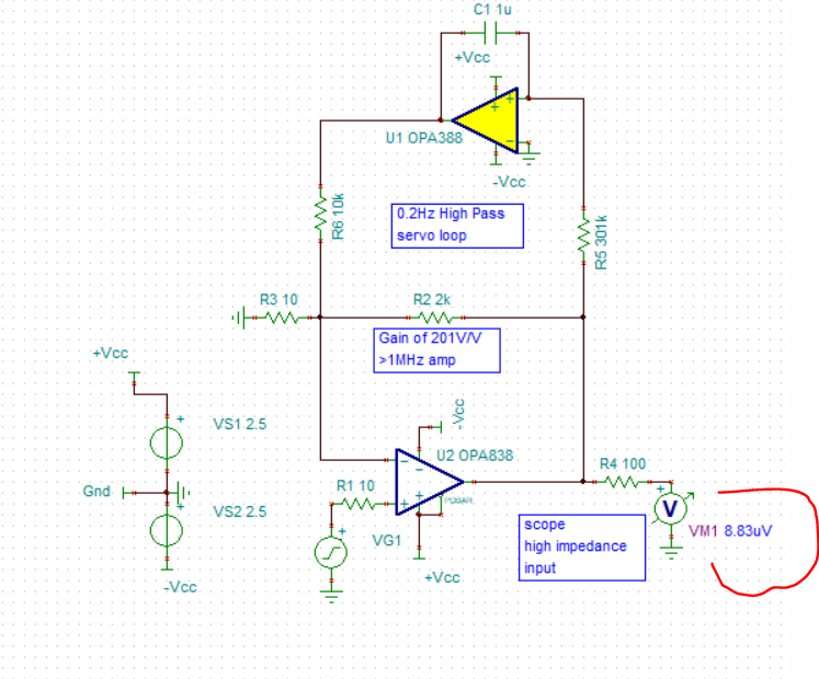
We want to monitor very low voltage signal nearly 0.1 mV with the help of oscilloscope (Minimum measuring capability of scope is 10 mV).

so we decided to use amplifier to amplify the low voltage signal to a  measuring range of the oscilloscope.

we are in confusion about implementing this amplifier  or any other instrumentation amplifier  to do this amplification.

Amplifier requirements in short as below:

Input Voltage= 0.1 mV max

Input signal freq= 1Hz to 1 MHz max

output required = above 200 mV  (output will connect to DSO for measurements)

Your suggestion will be a great help for our completion of the project .

We are fine with alternate part number also for performing the same amplification.