In XTR111 circuit I need enhance control from 0 - 100mA. How to connect external parts?
This thread has been locked.
If you have a related question, please click the "Ask a related question" button in the top right corner. The newly created question will be automatically linked to this question.
In XTR111 circuit I need enhance control from 0 - 100mA. How to connect external parts?
Hi Marceli,
the output current of XTR111 must be limited to less than 50mA or you risk that the XTR111 becomes damaged. The XTR111 is not designed to output a current of 100mA.
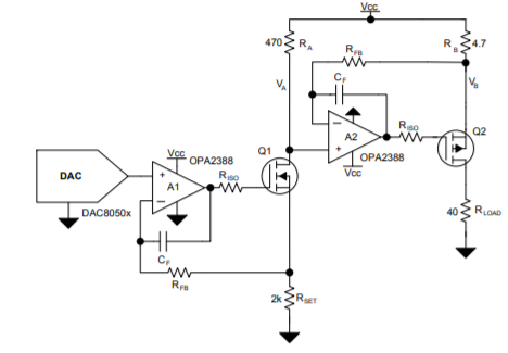
I would think about using the improved Howland current pump:
Kai
Hi Marceli,
In addition to Kai's suggestion, please also take a look at the following application.
https://www.ti.com/lit/an/slaa867/slaa867.pdf?ts=1594133161307&ref_url=https%253A%252F%252Fwww.ti.com%252Fsitesearch%252Fdocs%252Funiversalsearch.tsp%253FsearchTerm%253Dhigh%2Bside%2Bcurrent%2Bsource%2Bcircuit
Best,
Raymond