Tool/software: Code Composer Studio
Hi People,
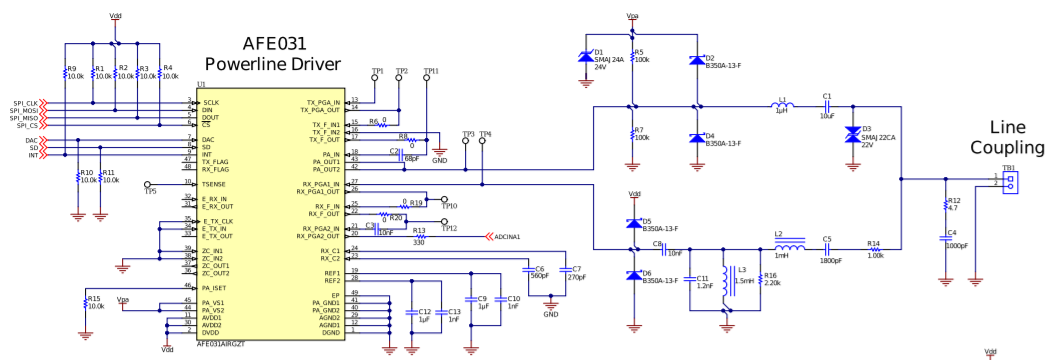
I have a doubt on coupling the signal into powerline (phase and neutral).I have a circuit .plz help me to decode the circuit and also help me to choose the component .
my FSK signal 2Vrms,0.3A Irms
I need to calculate the resistor wattage and package of this ciruit and capacitor also,
plz help me its very immediate requirement
