Other Parts Discussed in Thread: TINA-TI,
Hi,
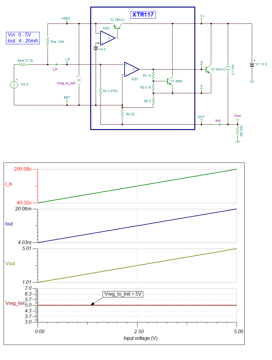
Could you please check if the circuit below works properly?
According to customer evaluation, when the output current is increased, the voltage of the 250Ω load saturates around 3.5V. At this time, the Vreg voltage also drops to 3.5V.
What's wrong?
Also, I tested it with TINA-TI. Vreg changes according to the output current, and it seems that Vreg is not a constant 5V voltage.
Ros=220k
Rset=20k
RL=250
Vs=10V
Vin =0 to 5V
Regards,
Hiroshi
