Hi TI expert,
Would like to generate ~1k 8% duty PWM, use schematic below, please help check if it works.
BTW, do we need to add load resistor 8.06k between OUT to GND?
Reference circuit from TPS53681-EVM, page 11:
Using the TPS53681EVM (ti.com)
This thread has been locked.
If you have a related question, please click the "Ask a related question" button in the top right corner. The newly created question will be automatically linked to this question.
Hi TI expert,
Would like to generate ~1k 8% duty PWM, use schematic below, please help check if it works.
BTW, do we need to add load resistor 8.06k between OUT to GND?
Reference circuit from TPS53681-EVM, page 11:
Using the TPS53681EVM (ti.com)
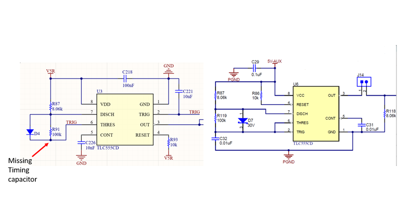
Hello,
I have simulated the circuit as shown in the bottom image you provided. The top one is missing the timing capacitor and is needed for operation. I have attached the Tina simulation at the bottom of this post.
You can see that the circuit provides a duty cycle of 8.9% at 1.3kHz.
The 8.06k resistor is used for the next stage, specifically the AND gates. It is acting as a pull down resistor. If the TLC555 is off then it provides a predictable known voltage or logic 0 to the input of the AND gate. There isn't anything special though about the resistor being 8.06k. As long it isn't loading the output of the TLC555 too much. Values such as 8.06k, 10k or higher is fine to choose.
Hi, Chris,
thanks very much for your simulation, I get the results now.
However, what do you mean by "The top one is missing the timing capacitor"? I don't find any differences between two images. Both three capacitors in total.