Other Parts Discussed in Thread: TLC555, TPUL2G123
Hello team,
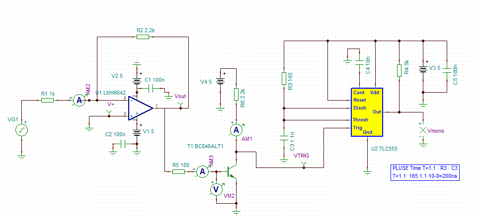
I am working on the circuit where TLC555 should able to produce 200ns monopluse. i have used formula for time calculation T=1.1*R*C. But in TIN TI mono pulse is 450ns. Please can help in the single monopluse generation. Please, find the attached schematic and waveform.



