Part Number: LMK6D
Other Parts Discussed in Thread: TIDA-010256
Dear Team,
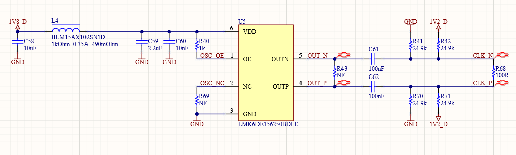
we want to use LMK6DE156250BDLE as AC coupled LVDS oscillator and have some questsions.
-> In some schematic ( TIDA-010256 ) we see that the 100R termination resistor is used between the oscillator device and AC caps what is the purpose of this approach? ( In most cases the 100R termination resitors is used between AC caps and clock reviever , as close as posible to the RX pins)
-> What is the proper way for decoupling of LMK6DE156250BDLE VDD pin, do you recommend to use a ferrite bead, and if yous what value for the 156.25MHz?
Our Schematic
Best Regards,
d.

