Part Number: LMKDB1202
Hi,
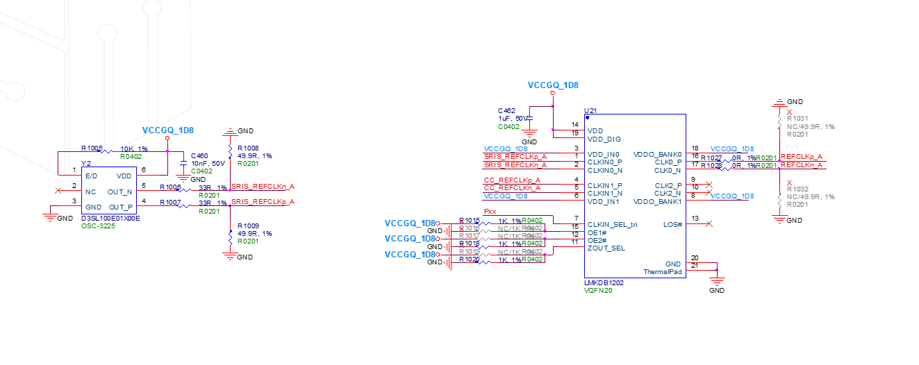
We needs to support switching between SRIS and CC modes at the system level.
The oscillator is 100 MHz with HCSL output, and the PHY uses a 100 MHz HCSL input.
Would you please review below application and shcematic? thanks!

100MHz OSC Output Spec.

PCIe Phy RefCLK Input Spec

Schematic:

Jeff