This thread has been locked.

If you have a related question, please click the "Ask a related question" button in the top right corner. The newly created question will be automatically linked to this question.

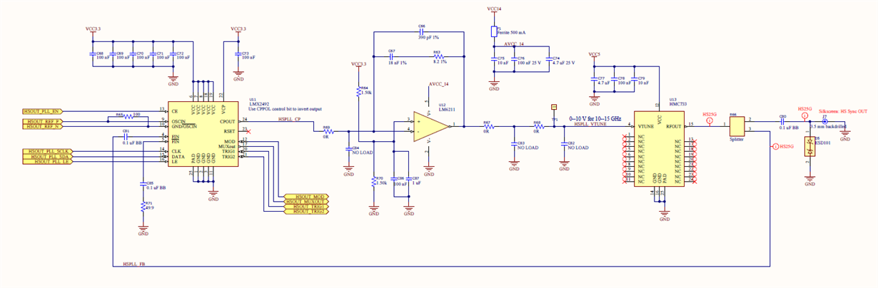
LMX2492 locking problem

Other Parts Discussed in Thread: LMX2492

I am having trouble getting a PLL with LMX2492 to lock, or even to do anything at all, as far as I can tell.

I see two different operating conditions:

1.  Active filter saturates and output frequency goes to minimum

2. Active filter seems to be in control (op-amp inputs are at same voltage), however output frequency is not the desired frequency and drifts slowly. Eventually leads to operating mode 1.

Input reference frequency is 156.25 MHz. 

Desired output frequency is 12,812.5 Mhz (integer mode pll, N=82)

It doesn't seem to make any difference whether CE is high or low.

It doesn't seem to make any difference if I set CPPOL to 0 or 1.

I don't see any sign of any output being present on CPOUT.

I believe I am making some relatively dumb mistake and not setting some control signal as required.

Any idea what I could be missing? Any particular control bits I should check?
Any layout gotchas I should check for?

Thanks,

Matt