This thread has been locked.

If you have a related question, please click the "Ask a related question" button in the top right corner. The newly created question will be automatically linked to this question.

LMX2581E: use of this IC to build 2.4GHz Doppler RADAR

Part Number: LMX2581E
Other Parts Discussed in Thread: LMX2594

Hi,

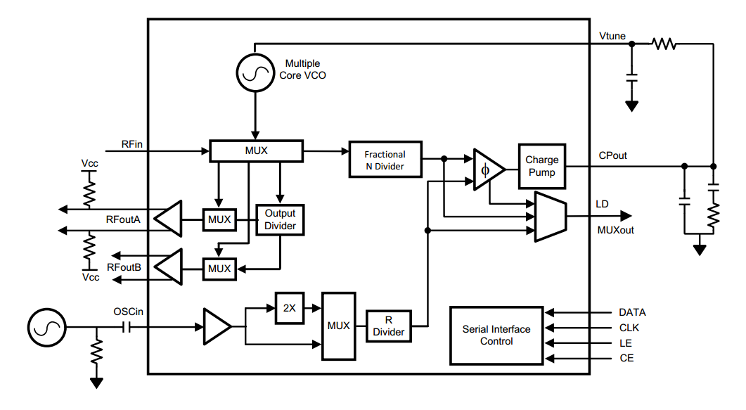
I am building a Doppler RADAR using LMX2581E as the VCO. I have a doubt and just wanted to take an expert advice. 

I am connecting RFoutA (positive) with a gain block and then connecting it to the Antenna and RFoutA (negative) terminated with 50 Ohm. 

RFoutB (positive) and Rx after gain are connected with the Mixer and RFoutB(negative) is terminated with 50 Ohm.

Am I doing right? 

  • Hi Laxmi,
    Right, for the unused pins, terminate them with 50 ohms resistors. Please note that these are open-drain buffers, they need external pull-up to Vcc. So for the unused pins, pull-up is still required.
  • Thank You Noel. Done with designing.

    Few more things I wanted to confirm.

    1. Can I change the frequency of VCO in runtime to sweep the transmitting frequency? Let's say 2.8GHz to 3.4 GHz sweep. Basically, I am trying to convert doppler design in FMCW.

    Thanks.

  • Hi Laxmi,

    You can sweep the frequency by manually program the freq point one by one. In this case, you cannot sweep it very fast.
    If you need fast sweeping, you may consider to use LMX2594, which has a built-in ramp generator. Once you have set it up, you can do automatic ramp (= sweep) by one click.