This thread has been locked.

If you have a related question, please click the "Ask a related question" button in the top right corner. The newly created question will be automatically linked to this question.

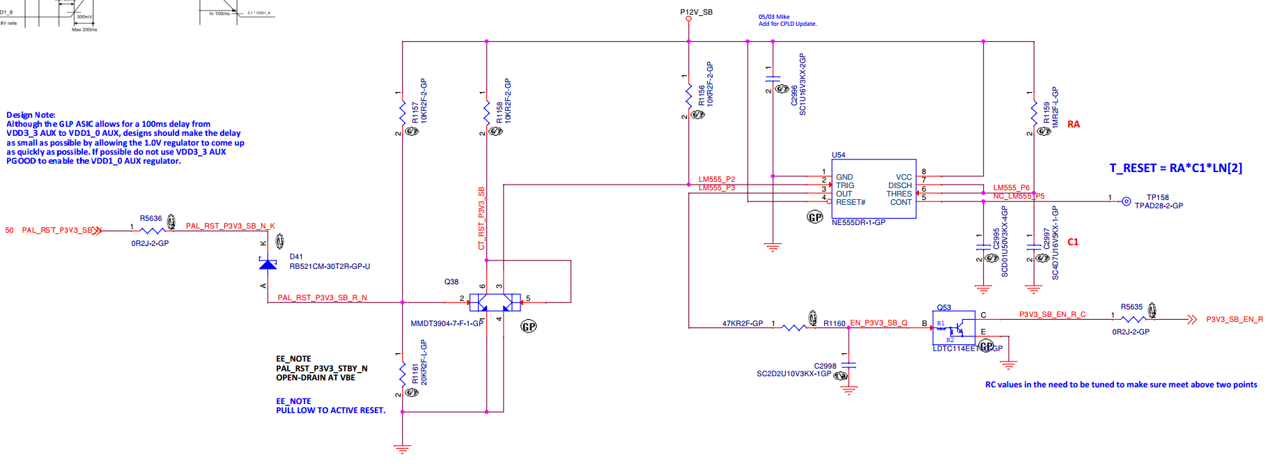
LM555: LM555 schematic review

Part Number: LM555
Other Parts Discussed in Thread: NE555

Hi team,

Could you please help to review the schematic of LM555?

Thanks