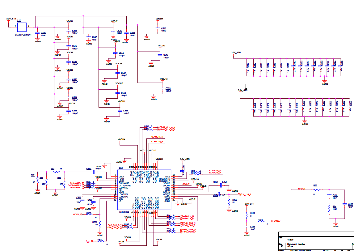
I am using LMK03200. But I am not able to lock the PLL to 1200 MHz which is the LO.
I have attached the programming registers as well schematic. Please give me suggestion.
R0 (INIT) 0x80000100 R0 0x00030400 R1 0x00000101 R2 0x00000102 R3 0x00030403 R4 0x00000104 R5 0x00030405 R6 0x00030406 R7 0x04000107 R8 0x10000908 R9 0xA0032A09 R11 0x0082000B R13 0x029E000D R14 0x1800030E R15 0xE0001E0F
