Hi Team
My customer check differential clock of waveform ,he think amplitude is too big,
he would like to know ,is this output result is normal?
Can you provide some suggestions? thx.
This thread has been locked.
If you have a related question, please click the "Ask a related question" button in the top right corner. The newly created question will be automatically linked to this question.
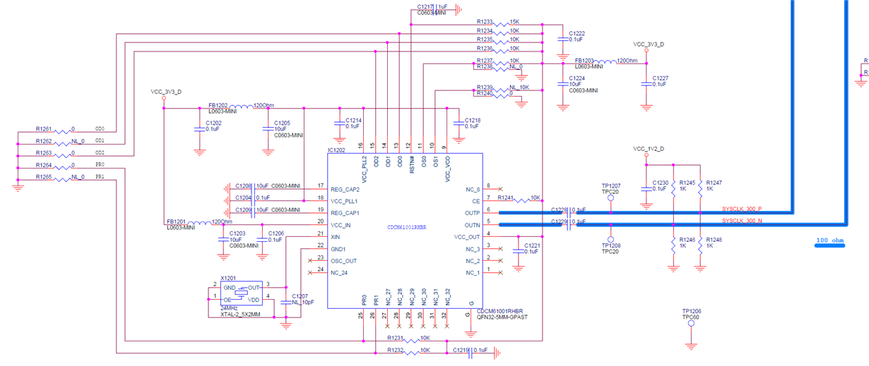
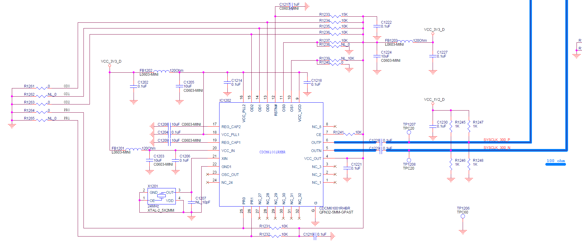
Hi Team
My customer check differential clock of waveform ,he think amplitude is too big,
he would like to know ,is this output result is normal?
Can you provide some suggestions? thx.
Hi Bryan,
The values of R1245 - 1248 are not correct. The effective resistance should be 50Ω, right now is 500Ω.
These resistors should be placed closed to the receiving end. When you probe the signal, you should probe at the receiving end as well.