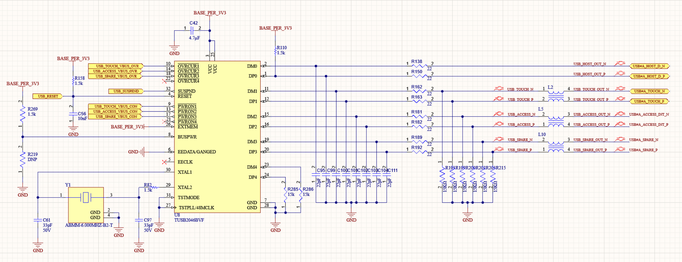
Part Number: TUSB2046B
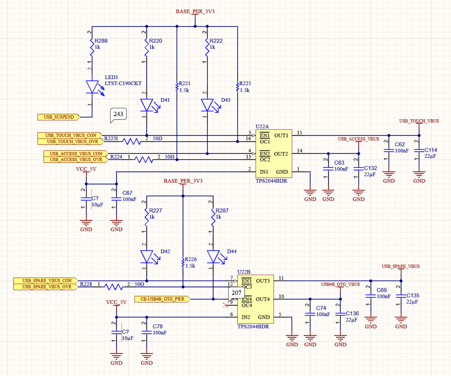
Other Parts Discussed in Thread: TPS2044
I need someone to double-check our implementation of using the TUSB2046B hub to link several USB-C ports in USB 2 mode to a microcontroller.
We previously weren't able to get the three ports that are managed by the hub to communiate and only the one that uses the OTG port could enumerate, but this one bypasses the hub entirely and only uses the TPS2044 for protection.
Is there anything obviously wrong with our design?


