This thread has been locked.

If you have a related question, please click the "Ask a related question" button in the top right corner. The newly created question will be automatically linked to this question.

DS90UB927Q-Q1: DS90UB927Q-Q1/DS90UB928Q-Q1 EMC issue

Other Parts Discussed in Thread: DS90UB927Q-Q1

t Number: DS90UB927Q-Q1

Hi Team,

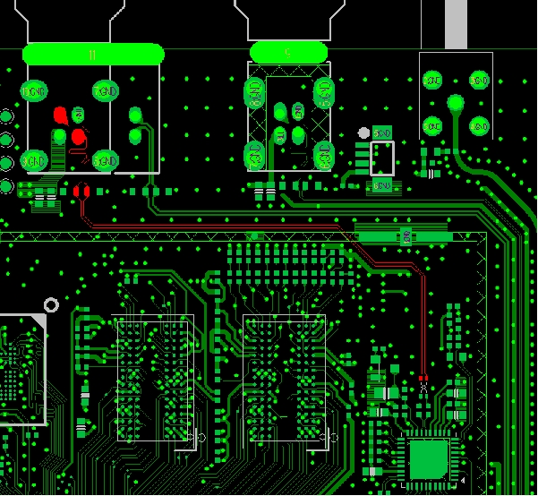
I have a customer use 927/928 in infotainment. However they can't pass the EMC TEST. Because the over EMC point are 325.2MHz and 216.8MHz. As the output signal is 54.2MHz in 948.

54.2*6=325.2, 54.2*4=216.8, sixth harmonic and forth harmonic of signal of output in 948.

Does any precautionary measures of EMC in 947/948?

How to improve EMC in 947/948?

Their PCM and SCH is as following:

927:

928: