Other Parts Discussed in Thread: AM26C32,
Hi,
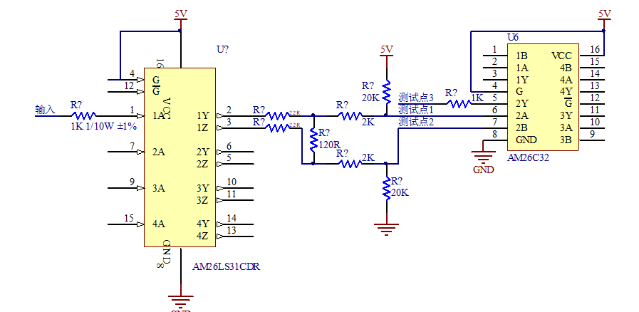
My customer used to use AM26C32 and AM26LS31CDR. but recently, they changed the AM26C32 to AM26LV32 . and found AM26LV32 has a higher rising time comparing to AM26C32. would you please suggest what's difference between these two and possible reason to the rising time. picture as below:
AM26C32: b-a =6ns
AM26LV32: b-a =12ns



