Part Number: SN74HC164
Other Parts Discussed in Thread: BQ34Z100,
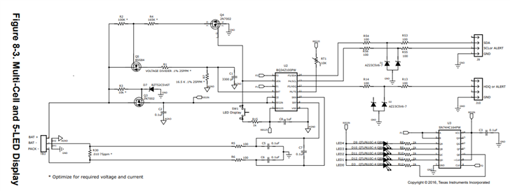
Hi, I build a pcb after testing with the bq34z100 EVM. It uses one SN74HC164 for displaying up to 8 led's. It's all working fine, until I measure the power consumption. The BQ34Z100 pulls around 100uA, wich is acceptable, but the SN74HC164 pulls around 2,1mA, wich is far to much. The datasheet also notes about 80uA power consumption. I already disconnected the LED's, but nothing changed. What can be the case for this high power consumption?
One sidenote: My VCC is at 5V, while the signals are on 2,5V. Can that be the reason for my problem? The schematic uses a LDO for power instead of the zenerdiodes, and uses all 8 possible LED's, but further it's just the same.

Thanks in advance!