This thread has been locked.

If you have a related question, please click the "Ask a related question" button in the top right corner. The newly created question will be automatically linked to this question.

TXS0108E: DC bias

Part Number: TXS0108E

Hi ,

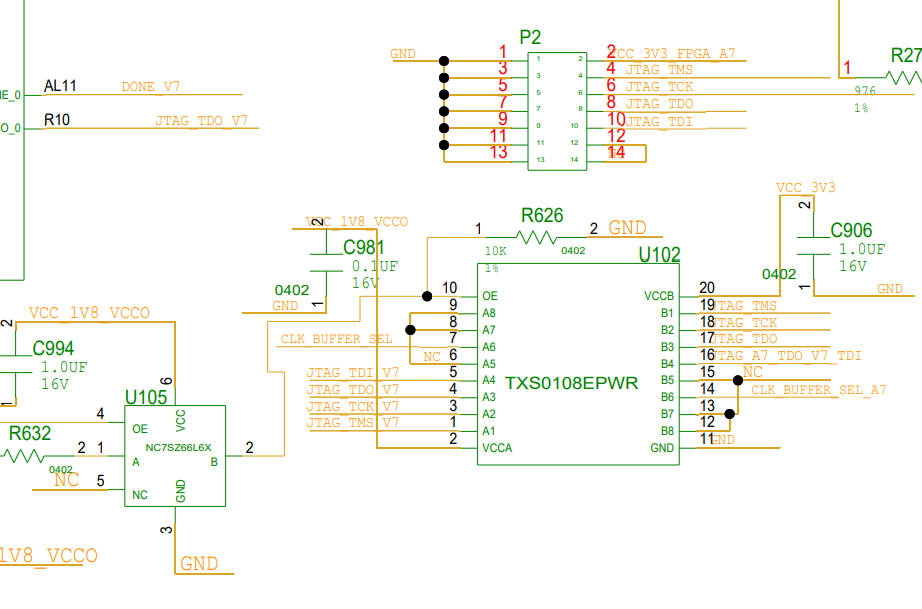
We are using the TXS0108EPWR part for voltage translation from 3.3 V to 1.8 V . We have the JTAG pins connected to the translator. The JTAG conenctor is configured for 3.3 V. The TMS,TCK and TDO lines go to the FPGA as well as the voltage translator. The JTAG connection is daisy chained between the two FPGA's.

We for some reason see the JTAG TMS pin DC biased at ~ 2.1 V when we send the signal. The signal is not being pulled low. On the other hand the TCK signal is translated properly without any problem. We don't have any pull ups or pull downs in the schematic. Below is the schematic.

Please let us know if we are missing anything.

Below are the scope screen shots :

When signal is applied and when it is not.

Default the line is pulled to 3.3V