Part Number: MSP432E401Y
Other Parts Discussed in Thread: MSP-EXP432E401Y, UNIFLASH
Tool/software:
Hello TI Members,
We are facing network detection issue in our msp432e401y custom board.
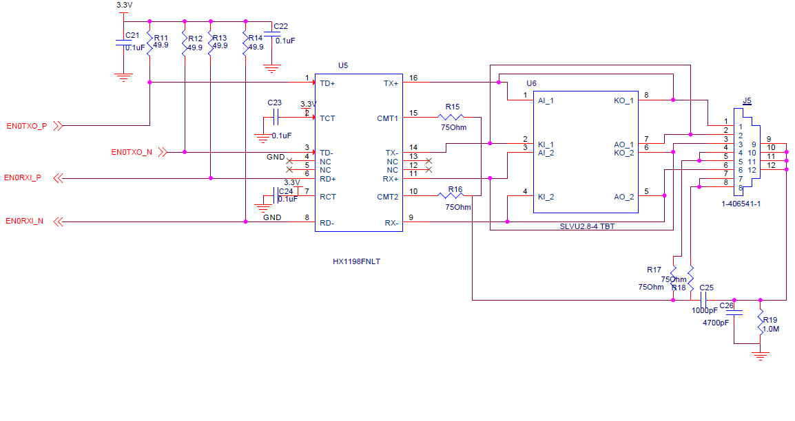
The schematic for the same is attached.

and we connected the RBIAS pin to GND through a 4.87kohm resistor.
What could be the reason for the issue.
Thanks.
Regards
Kalyan.


