Other Parts Discussed in Thread: TPS62088, TPS62821, TPS62802
Hello,
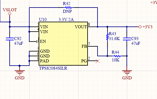
I have a design that uses TPS82084, to generate a 3.3V. The schematic is below. The input "VSLOT" is typically 3.3V. This circuit is designed to provide safe 3.3V to FPGA, as the FPGA can only tolerate 3.4V.
Anyway, what I'm seeing is that when VSLOT is very close to 3.3V (like 3.32-3.36V), the output of the 82084 slowly drops to 0V (over about 2 minutes). These is an additional 50uF of capacitance on the output (not shown). The supply is powering LEDs and other stuff, so its unlikely that it completely shut off.
This only happens when I power VSLOT with certain supplies. When I power VSLOT with a linear supply, this doesn't happen. Is the 82084 more susceptible to noise when it is near 100% duty cycle?
Thanks in advance!







