Tool/software: Linux
U disk cannot be recognized after device tree is enabled with usb0,
I want to know if there is anything else to change.
254 &usb0 {
255 status = "okay";
256 dr_mode = "host";
257 };
This thread has been locked.
If you have a related question, please click the "Ask a related question" button in the top right corner. The newly created question will be automatically linked to this question.
Tool/software: Linux
U disk cannot be recognized after device tree is enabled with usb0,
I want to know if there is anything else to change.
254 &usb0 {
255 status = "okay";
256 dr_mode = "host";
257 };
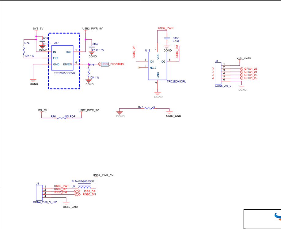
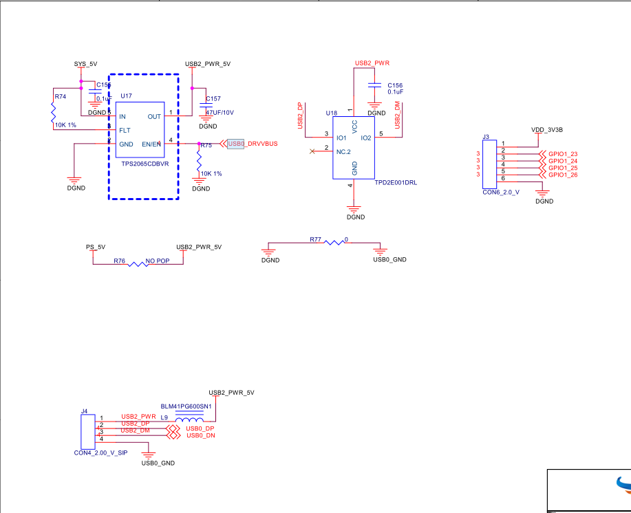
SDK ti-processor-sdk-linux-am335x-evm-04.03.00.05
am335x-bone-common.dtsi
I made the board myself, using am3352
The motherboard is connected to another board of the button, and the other board leads to the usb interface.