Hi,
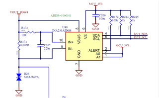
We use 4 INA233 on a same board to measure output current and voltage, it's like a power distributor: 1 to 4 outputs
The layout of the first three INA233 is the same: The Rsense resistor and the INA233 are on Top.
But the layout of the fourth INA233 is slightly, different : the Rsense resistor is on TOP and the INA233 is on Bottom.
The INA233 registers configuration is the same for all : ADC conversion time = 1.1ms & MFR_CALIBRATION = 4194 (MAX AMP= 8A) & Rsense = 5mOhms.

If the Vbus voltage is 0V, the 3 first INA233 measure about 2-3mA but the fourth measure about 9mA; I checked with several boards and the current measure of the fourth is always different of the first three.
We tried with a ADC conversion time = 8.244ms and an average of 64 samples, but not change, there is always a difference with the fourth (9mA instead of 2-3mA).
We changed the MFR_CALIBRATION register in order to have 0mA when there is no voltage level as indicated in the datasheet : "to cancel the total system error"; But only the coefficent change not the offset.
So I would like to know if the fourth INA233 has a problem or not ? and I would like to know if we can calibrate the offset in order to have 0mA when there is not voltage level .
Thanks,
Jerome






