Other Parts Discussed in Thread: TL071, ADS8860, OPA320, OPA328, OPA350, TLV9162, OPA810, OPA4388, ADS1219
Hi Team
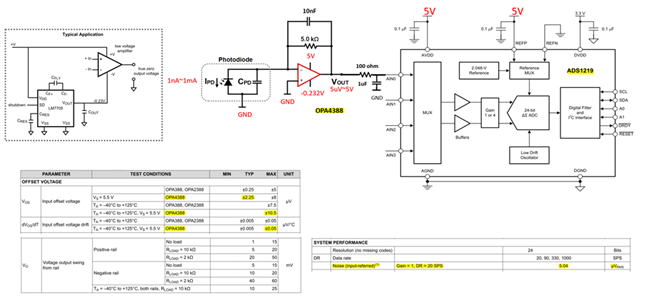
my customer side want to use OP for photodiode as below.

PD spec:

Do you have any recommendation IC? if you can please also recommend any reference design with ADC :)
BRs
Brian
