Other Parts Discussed in Thread: BUF802, OPA140, OPA2140,
Hi,
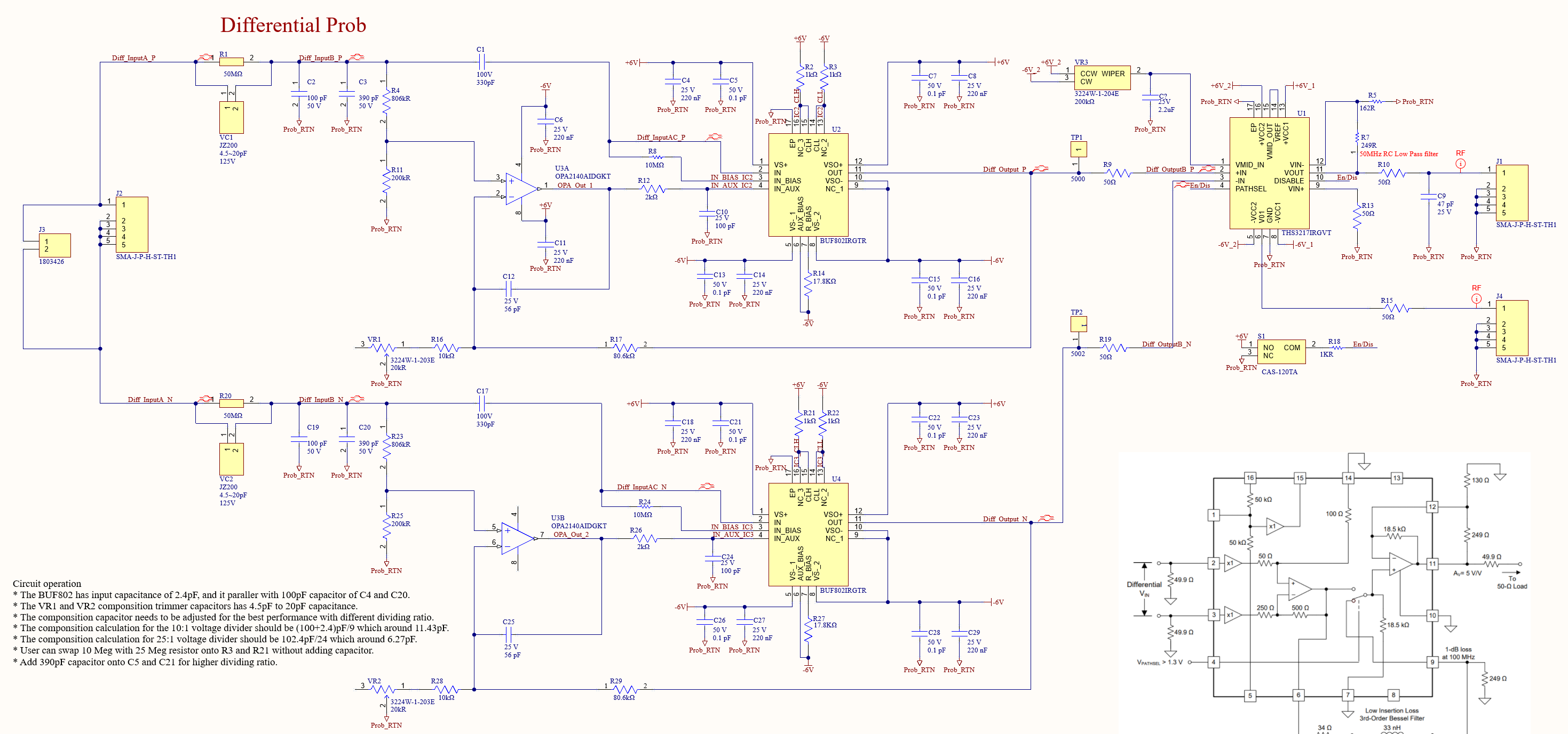
I have designed a differential amplifier using two BUF802s and a THS3217, and we have assembled a few boards for testing. The design includes two output options from the THS3217: VO1, which has no filter, and VOUT, which includes a 50 MHz filter. The performance has been excellent; however, I have encountered some issues that I would like to address for the next iteration.
When the board is not connected to the function generator (open input), it exhibits noise levels of approximately +/- 1.5 to 2V. Shorting both inputs together does not seem to have any effect. When the board is connected to the function generator, oscillations occur when the orientation of the cables is changed. We have replaced several cables, but this has not resolved the issue.
I am considering replacing (VR1 + R16) and (VR2 + R28) with fixed 20k resistors with a tolerance of 1% or 0.1%. Would this change have any negative impact?
Additionally, regarding R9 and R19, should I use 10 ohm, 50 ohm, or remove them entirely? The distance on the PCB is approximately 220 mils.
Thank you for your assistance!
Best regards,
WeyAnn Chen





This is output at C2
This is output at TP1
Before
After






