Part Number: THS4551
Other Parts Discussed in Thread: TINA-TI
Hi Team,
My customer is evaluating THS4551's linearity performance but we found some issues and need team's comment.
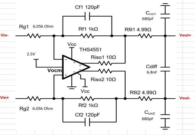
1. Below is customer's circuit, this gain is 1k/6.05k and is that correct?
2. Please find below measurement result, the gain error is quite large when Vin voltage is small, say about lower than 1V. Is the result reasonable? How to improve the linearity? (Asked customer to use multimeter to measure the real Vin voltage, when DC supply is 10mV, the measured Vin voltage is 10.185mV. A small error won't cause large gain error)
3. Since it is not tested on TI's EVM but connected by long wire, is it possible to cause the error?
Thanks a lot.
VIncent Chen
