Part Number: AMC1200
Other Parts Discussed in Thread: TINA-TI, ISO5852S
Dear sir,
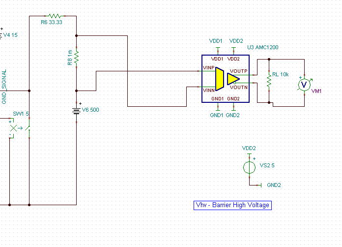
we are trying to use the AMC1200 PSPICE model available in the website. We are using Orcad 17.2 version.
If we open the model in Orcad, the pin numbers and pin names are not matched.
Kindly we request you to verify the model and update the same.
please find the below part model image and attached model file downloaded from the website.
Thanks & regards,
Rajasekaran.



