Other Parts Discussed in Thread: THS4551, TPS54521, ADS1278
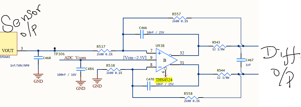
In my design i have added THS 4524 Differential Amplifier for driving single ended input signal to differential output with feedback gain set to unity.
below is an sample reading from the DSO.
| Single ended input signal (V) to THS452X | Diff. output(V) | offset for unit gain(mV) |
| 1.26 | 0.89 | 370 |
| 1.31 | 0.929 | 381 |
| 1.34 | 0.954 | 386 |
| 1.39 | 1.01 | 380 |
| 1.43 | 1.04 | 390 |
| 1.47 | 1.08 | 390 |
Why is the THS4524 differential output is not converting my single ended input to expected differential output?
For example 1.25V single ended to 1.25V differential output
thanks
Mani
