This thread has been locked.

If you have a related question, please click the "Ask a related question" button in the top right corner. The newly created question will be automatically linked to this question.

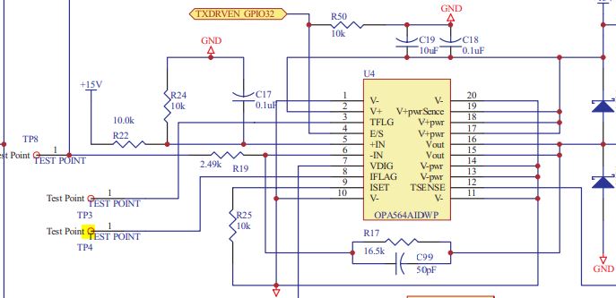
OPA564: Can We Add Termination at IFLAG Pin of the OPA564

Part Number: OPA564

Hi Sirs,

As a following of the thread on https://e2e.ti.com/support/amplifiers/f/14/t/912892 , customer would add termination on the IFLAG to prevent floating in disable mode.
Would you please advise if we can add 10kohm or 7kohm pull low resistor at IFLAG pin of the OPA564 as the proposal below? Any current consumption impact?



Thank you and Best regards,

Wayne Chen
08/10/2020