This thread has been locked.

If you have a related question, please click the "Ask a related question" button in the top right corner. The newly created question will be automatically linked to this question.

TPL5110: TPL5110

Part Number: TPL5110
Other Parts Discussed in Thread: TLC556, LM339

Tool/software:

Hello Ron,

Thank you so very much for your solution below using the TLC556.  You must have ESP, because what I did not tell you is that I will be powering this circuit using two AAA batteries.  Therefore, power consumption is critical to achieve longer battery life.  Use of the TPL 5110 (which I did not previously know existed) would be preferable.  Would you be able to and so kind as to provide a circuit using the TPL 5110 that performs the same function as the circuit you proposed using the TLS556.   Also, we hope to be making this product in high volume. Do you think the TPL5110 will be in production for many years? I know the 556 has been around for a long time?

In addition, to the timer I am using an LM339 quad comparator in the circuit.  The application only needs 2 comparators, but I want to minimize the number of packages on the pcb as well as minimizing power consumption. I thought the LM339 would be a good low power choice.  Do you have any other recommendations.

I sincerely thank you again for all your help.

Robert Bishop

PREVIOUS EMAIL RESPONSE FROM RON

Hello Robert, welcome to the TI e2e forums.

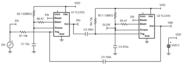
In circuit below, EN low stops both timers. When EN goes high, U1 goes high for 20 seconds. U1 going low starts (10min-20s) U2 timer. When U2 is done, it triggers U1 for another 20 second pulse. R5, R6 are optional to slow down (reduce peak current) for the timing cap discharges. Not shown are CONT and supply bypass capacitors. Also add 1N4148 diode from TRIG to VDD (suggested in figure 25 of data sheet). Accuracy will be based on the the performance of the timing capacitors.

<![if !vml]> <![endif]>

e2e.ti.com/.../20s-every-10min.TSC

Also consider using a nano power timers such as TPL5110 which do need large timing capacitors. Start a related thread using that part number to see how that could be done.