This thread has been locked.

If you have a related question, please click the "Ask a related question" button in the top right corner. The newly created question will be automatically linked to this question.

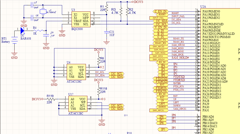
BQ32000 Reading wrong Values while Power ON

Other Parts Discussed in Thread: BQ32000

Dear TI FAE,

   We are facing below issues with BQ32000 RTC, Pls help us solve the problem.

          In normal conditions RTC DATE and Time working fine, If i keep the board in a Power off condition in a day or two i am getting the Minutes reading "80" and its going "90" " : ", ";" so on while Minutes update, Hours,Second,Date,Month,Year are not affecting. 

 its happening very rarely while  power cycling as well. 

   

Regards

Jebin Satheesh Kumar.

  • Hi Jebin,

    I have contacted the applications engineer most familiar with this device. Expect a reply soon.

    Regards

    Arvind Sridhar

  • Jebin,

    Can you provide more details about what happens in the power off mode? What is the battery voltage? How much does it decay?

    Does this always occur after power off or only after a certain period of time?

    When do you read the device after power is applied? The datasheet specifies waiting at least 1 second for the registers to update.

    Can you confirm there is no issue in the firmware that is reading the minutes register. It is strange that this would be the only register affected? Do all the other register update as if the minutes register is behaving correct?

  • Dear Nicholas Oborny,

    What is the battery voltage?

    Initial Battery Voltage 3V (CR2032) 

    How much does it decay?

    After 2 week power off condition, now Battery voltage 2.978V 

    Does this always occur after power off or only after a certain period of time?

    Mostly after a certain period of time (while power off condition in a day or two then only Minutes Register affected, if i keep more than a week then all the registers are affected, Date:Month:Year;Hour:Minute:Second ). very rarely minutes register are affected while power cycling.

    When do you read the device after power is applied? The datasheet specifies waiting at least 1 second for the registers to update.

    now reading immediately, may be less than a second.  

    have to check.

    Can you confirm there is no issue in the firmware that is reading the minutes register. It is strange that this would be the only register affected? Do all the other register update as if the minutes register is behaving correct?

    In Power ON condition and Power cycling all the registers are updating correctly.

    can you pls provide  sample code for BQ32000. 

    Regards

    Jebin

  • Hi Jebin,

    Please check into the delay after power up.

    We do not have any code specifically supported but an example was posted to E2E.

    e2e.ti.com/.../383740